“La curia diocesana consta de aquellos organismos y personas que colaboran con el Obispo en el gobierno de toda la diócesis, principalmente en la dirección de la actividad pastoral, en la administración de la diócesis, así como en el ejercicio de la potestad judicial” (Cann. 469)
Kontsultarako Erakundea
Gobernuaren Kontseilua
Kideak:
- Mikel Aranguren Zubialqui. Bikario nagusia
- Luzia Alberro Goikoetxea. Kantziler eta Idazkari orokorra
- Gustavo Querejeta Arias. Bikario judiziala
- Jon Molina Bengoa. Kleroarentzat Gotzain ordezkaria
- Ignacio Echarte Oñate, SJ. Biziera sagaraturako Gotzain ordezkaria
- Mikel Iraundegui Achabal. Ebanjelizatze arloaren arduraduna
- Francisco Sabino Aizpitarte Mendia. Soziokaritate eta misioen arloaren arduraduna eta Caritasko Gotzain ordezkaria
- Ander Alcorta Urquiola. Elizbarrutiko ekonomoa
- Jon Mirena Arruti Irastorza. Irakaskuntzarako Gotzain ordezkaria
- Marta Elizalde Arriaga. Haurtzaroko eta Nerabezaroko Katekesiaren Gotzain Ordezkaritzako eta Elizbarrutiko Pastoral Kontseiluko kidea
- José Emilio Lafuente Valverde. Caritasko Idazkari nagusia
- Arantxa Odriozola Zubia. Mariaren Lagundiko erlijiosa
Idazkaria: Gustavo Querejeta Arias
Gobernurako kontseilu beterazlea
- Mikel Aranguren Zubialqui. Bikario nagusia
- Luzia Alberro Goikoetxea. Kantziler eta Idazkari orokorra
Idazkaria: Luzia Alberro Goikoetxea
Kontseilu Presbiterala
Grupo de sacerdotes, en representación del presbiterio, cuya misión es ayudar al Obispo en el gobierno de la diócesis (Cann. 495).
– Kontseilu Presbiterala eratzeko dekretua (2023-06-01) Deskargatu ![]()
– Kontseilu Presbiteralaren Estatutuak (2019 iraila) Deskargatu ![]()
Kideak:
- Mikel Aranguren Zubialqui, Bikario Nagusia
- Gustavo Querejeta Arias, Bikario judiziala
- Juan Pablo Aroztegi Esnaola, Seminarioko erretorea
- Pedro Luis Uranga Urteaga, Artzipresteen kontseiluko idazkaria
- Juan Luis Murua Pagola, Beterri artziprestaldeko ordezkaria
- Pablo Ormazabal Albistur, Donostia artziprestaldeko ordezkaria
- Luis Iribarren Larrea -CMF-, Ekialde artziprestaldeko ordezkaria
- Iban Vicente Munilla Ereña, Goierri artziprestaldeko ordezkaria
- Andoni Illarramendi Andonegi, Mendebalde artziprestaldeko ordezkaria
- Pedro Ignacio Susperregui Lesaca, Urola-Kosta artziprestaldeko ordezkaria
- Víctor Gorria Arocena, Apaiz jubilatuen ordezkaria
- Jabier Zubizarreta Zabaleta, Apaiz jubilatuen ordezkaria
- Luis Miguel Cacho Ultra -SJ-, Elizbarrutiko Biziera Sagaratu, Institutu, Apostolu-Bizitzako Sozietate eta Prelatura Pertsonaleko ordezkaria
- Félix Carmelo Azurmendi Ayerbe, Libreki izendatutako kidea
- Mikel Ormazabal Echeverría, Libreki izendatutako kidea
- Patxi Aizpitarte Mendia, Libreki izendatutako kidea
- Unai Manterola Albizu, Libreki izendatutako kidea
- Ignacio Echarte Oñate -SJ-, Libreki izendatutako kidea
- Jon Molina Bengoa, Libreki izendatutako kidea
Idazkaria: Pedro Luis Uranga Urteaga
Kontsultarien Elkargoa
Entre los miembros del consejo presbiteral, el Obispo nombra libremente algunos sacerdotes que constituyen el colegio de consultores, al que competen las funciones determinadas por el derecho (Cann. 502).
– 2023ko urriaren 19ko Elizbarrutiko Kontsultarien Elkargoa eratzeko emandako dekretuari eranskina (2024-07-11) Deskargatu ![]()
– Elizbarrutiko Kontsultarien Elkargoa eratzeko dekretua (2023-10-19) Deskargatu ![]()
Kideak:
- Mikel Aranguren Zubialqui
- Félix Azurmendi Ayerbe
- Juan Pablo Aroztegi Esnaola
- Ignacio Echarte Oñate S.J.
- Jon Molina Bengoa
- Juan Luis Murua Pagola
- Gustavo Querejeta Arias
- Kepa Susperregui Lesaca
- Pedro Uranga Urteaga
Idazkaria: Gustavo Querejeta Arias
Artzipresteen Kontseilua
- Arciprestazgo de Donostia: D. Antonio Casasola Benítez
- Arciprestazgo de Beterri: D. Pedro Uranga Urteaga
- Arciprestazgo de Mendebalde: D. Horacio Argarate Sarasketa
- Arciprestazgo de Ekialde: D. Jose Ramón Treviño Aguirrebeña
- Arciprestazgo de Urola-Kosta: D. Kepa Susperregui Lesaca
- Arciprestazgo de Goierri: D. Javier Churruca González
Secretario: Pedro Luis Uranga
Elizbarrutiko Pastoral Kontseilua
Bajo la autoridad del Obispo, estudiará y valorará las actividades pastorales en la diócesis, y sugerirá conclusiones prácticas sobre ellas (Cann. 511).
– Elizbarrutiko Pastoral Kontseilua Eratzeko Dekretua (2023-10-10) Deskargatu ![]()
– Elizbarrutiko Pastoral Kontseiluaren estatutuak aldatzeko dekretua (2023-10-05) Deskargatu ![]()
– Elizbarrutiko Pastoral Kontseiluaren estatutuak (2019 urtarrila) Deskargatu ![]()
Kideak:
- Leyre Achega Pagola, Atención pastoral al inmigrante
- Juan Ramón Aguilera Sancho, Representante del arciprestazgo de Ekialde
- Francisco Sabino Aizpitarte Mendia, Responsable del área Socio Caritativa y Misiones
- Luzia Alberro Goikoetxea, Canciller-Secretario general
- Ander Alcorta Urquiola, Ecónomo diocesano
- Karmele Alkorta Goenaga, Representante del arciprestazgo de Urola-Kosta
- Adela Alonso Rebollo -IMS-, Institutos seculares
- Mª Carmen Amundarain Goenaga, Pastoral penitenciaria
- José Ramón Aramendi Mendizabal, Caritas
- Kepa Aranberri Eizagirre, Representante del arciprestazgo de Mendebalde
- Mikel Aranguren Zubialqui, Vicario General
- Horacio Argarate Sarasketa, Arcipreste de Mendebalde
- Miren Itziar Arocena Egaña, Catequesis de infancia
- Juan Pablo Aroztegi Esnaola, Delegado episcopal de pastoral juvenil-vocacional y Rector seminario
- Juan Miguel Arregui Echevarría, Responsable Santuario de Loiola
- Ion Arrieta Soraiz, Representante del arciprestazgo de Mendebalde
- Jon Mirena Arruti Irastorza, Delegado episcopal para la Educación
- José Luis Arzalluz Errasti, Representante del arciprestazgo de Beterri
- Mikel Balerdi Múgica FSC, Confer Gipuzkoa
- Antonio Casasola Benítez, Arcipreste de Donostia
- Javier Churruca González, Arcipreste de Goierri
- Elena Cotado Iturain, Hospitalidad de Lourdes (miembro de libre designación)
- Sylvie Diedhiou, Pastoral al inmigrante (miembro de libre designación)
- Juan Miguel Dorronsoro Mujika -OFM-, Responsable del Santuario de Arantzazu
- Ignacio Echarte Oñate -SJ-, Delegado episcopal para la vida consagrada
- Teresa Elezgaray Lizarribar, Movimientos apostólicos
- Marta Elizalde Arriaga, Representante del arciprestazgo de Donostia
- Jon Elizalde Sancha, Patrimonio Eclesiástico y Obras
- José Manuel Erauso Eizaguirre, Representante del arciprestazgo de Ekialde
- Ainhoa Etxabe Aiastui, Representante del arciprestazgo de Goierri
- Begoña Garde Larrion, Representante del arciprestazgo de Donostia
- José Ángel Garro Muxika, Archivos y Bibliotecas
- José Manuel Goenaga Tellechea, Representante del arciprestazgo de Donostia
- Mikel Iraundegui Achabal, Responsable del área de Evangelización y Director Instituto Pio XII
- Miren Idoia Iturrioz Etxabeguren, Delegada episcopal de la Delegación Episcopal para los Laicos
- Agurne Juldain Alcalde, Representante del arciprestazgo de Mendebalde
- Jose Emilio Lafuente Valverde, Miembro no clérigo del Consejo de gobierno
- José Mª Landa Etxeberria, Pastoral de la salud
- Mertxe Lisbona Txapartegi, Representante del arciprestazgo de Urola-Kosta
- Guadalupe Lopetegi Semperena, Representante del arciprestazgo de Beterri
- Edurne Loyarte López, (miembro de libre designación)
- Unai Manterola Albizu, Delegado episcopal de Liturgia
- Kontxi Mendizabal Irastorza, Representante del arciprestazgo de Goierri
- Juan Kruz Mendizabal Irizar, sacerdote (miembro de libre designación)
- Jon Molina Bengoa, Delegado episcopal para el clero
- María José Moreno Marqués, Delegada episcopal para la iniciación cristiana de adultos
- Kizkitza Mugica Martín, Pastoral de la salud (miembro de libre designación)
- Koldo Muro Fernández, Misiones y cooperación
- Jon Odriozola Amigorena, Medios de comunicación
- Arantza Odriozola Zubia, Miembros no clérigos del Consejo de gobierno
- Juan Carlos Olaeta Álvarez. Presidente de Kristau Eskola
- Jose Antonio Oriozabala, Representante del arciprestazgo de Beterri
- Pilar Oronoz Badiola, Representante del arciprestazgo de Ekialde
- Bakarne Otxotorena Arotzena, Movimientos apostólicos
- Gustavo Querejeta Arias, Vicario Judicial
- María Dolores Redondo Montoro. Delegada Episcopal Ecumenismo y Diálogo Interreligioso
- José Ignacio Romero Ramírez, Patrimonio Artístico Eclesiástico
- Mª Luisa Ruiz Chantar, Representante del arciprestazgo de Donostia
- Arantxa Sagarzazu Sorazu, Representante del arciprestazgo de Urola-Kosta
- Pedro Ignacio Susperregui Lesaca, Arcipreste de Urola-Kosta
- José Ramón Treviño Aguirrebeña, Arcipreste de Ekialde
- Edurne Ugalde Izaguirre, Representante del arciprestazgo de Urola-Kosta
- Lourdes Uranga Apeztegia, Representante del arciprestazgo de Ekialde
- Pedro Luis Uranga Urteaga, Secretario del Consejo Presbiteral
- Arantza Uriarte Barberán, Representante del arciprestazgo de Mendebalde
- Amaia Viquendi Cendoya, Representante del arciprestazgo de Goierri
- Nerea Zamora Etxebeste, Representante del arciprestazgo de Beterri
- Miren Itxaso Zamora Higuera, Confer Gipuzkoa
Idazkaria: Nerea Zamora Etxebeste
Arazo Ekonomikoetarako Kontseilua
Presidido por el Obispo diocesano o su delegado, ha de constituirse un consejo de asuntos económicos que sean expertos en materia económica y en derecho civil (Cann. 492).
– Arazo Ekonomikoetarako Elizbarrutiko Kontseilua berritzeko dekretua (2023-04-27) Deskargatu ![]()
Kideak:
- Ander Alcorta Urquiola, Elizbarrutiko Ekonomoa
- Jon Elizalde Sancha, Eliz Ondarearen eta Obren Zerbitzuaren Arduraduna
- Juan José Aroztegui Urteaga
- Edurne Loyarte López
- Clemente Tobalina Aragüés
- José Luis Zubizarreta Echeverría
Bikario Nagusia
Bikario Judiziala
Idazkaritza Orokorra
Ekonomia eta Administrazioa
ORDEZKARITZAK ETA ZERBITZUAK
Kleroarentzat Gotzain Ordezkaritza
Gotzain ordezkaria: Jon Molina Bengoa
E-mail: jonmolina@elizagipuzkoa.org
Biziera Sagaraturako Gotzain Ordezkaritza
Gotzain ordezkaria: Ignacio Echarte Oñate, SJ
E-mail: erlijiosak@elizagipuzkoa.org
Elizbarrutiko Apaizgaitegi Nagusia
Errektorea: Juan Pablo Aroztegi Esnaola
E-mail: seminario@elizagipuzkoa.org
EBANJELIZATZE ARLOA
Arduraduna: Mikel Iraundegui Achabal
Email: ebanjelizazioa@elizagipuzkoa.org
- Haurtzarako eta Nerabezaroko Katekesiaren Gotzain Ordezkaritza
Gotzain ordezkaria: Miren Itziar Arocena Egaña
E-mail: haurnerabe@elizagipuzkoa.org - Gazte eta Bokazio Pastoraltzarako Gotzain Ordezkaritza
Gotzain ordezkaria: Juan Pablo Aroztegi Esnaola
E-mail: gazteak@elizagipuzkoa.org - Helduen Kristau Sarbiderako Gotzain Ordezkaritza
Gotzain ordezkaria: María José Moreno Marqués, MSCJM
E-mail: mjosemoreno@elizagipuzkoa.org - Irakaskuntzarako Gotzain Ordezkaritza
Gotzain ordezkaria: Jon Mirena Arruti Irastorza
E-mail: irakaskuntza@elizagipuzkoa.org- Elizbarrutiko ikastetxeak (Elikel Fundazioa)
Zuzendaria: Jon Mirena Arruti Irastorza
E-mail: irakaskuntza@elizagipuzkoa.org
- Elizbarrutiko ikastetxeak (Elikel Fundazioa)
- Ahalmen Urriko Pertsonen Arretarako Elizbarrutiko Batzordea
Arduraduna: María José Moreno Marqués, MSCJM
E-mail: mjosemoreno@elizagipuzkoa.org - Ezkontza, Familia eta Bizitza Pastoraltzarako Gotzain Ordezkaritza
Arduraduna: Mikel Iraundegi Achabal
E-mail: mikeliraundegi@elizagipuzkoa.org- Familientzako Aholku Etxea
Koordinatzailea: Gabriela Michel Zugazabeitia
E-mail: cofae@elizagipuzkoa.org
- Familientzako Aholku Etxea
- Pertsona Migratuen Arreta Pastoralerako Gotzain Ordezkaritza
Gotzain ordezkaria: Leire Atxega Pagola
E-mail: pastoralinmigrantes@elizagipuzkoa.org - Lakoientzat Gotzain Ordezkaritza
Gotzain ordezkaria: Miren Idoia Iturrrioz Etxabeguren
E-mail: iiturrioz@elizagipuzkoa.org
LITURGIA ARLOA
Gotzain ordezkaria: Unai Manterola Albizu
E-mail: unaimanterola@elizagipuzkoa.org
- Liturgia eta Sakramentu Pastoraltza
Arduraduna: Unai Manterola Albizu
Eliz Kantuak
Arduraduna: Unai Manterola Albizu
Liturgi Liburuen Itzulpen eta Argitalpenak
Arduraduna: Unai Manterola Albizu - Ekumenismoko eta Erlijioen Arteko Elkarrizketarako Gotzain Ordezkaritza
Gotzain ordezkaria: María Dolores Redondo Montoro
E-mail: ecumenismo@elizagipuzkoa.org - Erromesaldietarako Elizbarrutiko Zerbitzua
Arduraduna: Pedro Lascurain Sudupe
E-mail: peregrinaciones@elizagipuzkoa.org - AdOra – Etengabeko Gurtza
Arduraduna: José María Echeverría-Torres Cabañas
SOZIOKARITATE ETA MISIOEN ARLOA
Arduraduna: Francisco Sabino Aizpitarte Mendia
- Caritas Gotzain Ordezkaritza
Gotzain ordezkaria: Francisco Sabino Aizpitarte Mendia
E-mail: ordezkari@caritasgi.org - Espetxeratuekiko Pastoraltzarako Gotzain Ordezkaritza
Gotzain ordezkaria: Karmele Amundarain Goenaga
E-mail: espetxepastoraltza@elizagipuzkoa.org - Osasun Pastoraltzarako Gotzain Ordezkaritza
Gotzain ordezkaria: José María Landa Etxeberria
E-mail: osasun@elizagipuzkoa.org - Misioen Gotzain Ordezkaritza
Gotzain ordezkaria: Koldo Muro Fernández
E-mail: kmuro@missio.eus - Manos Unidas
Presidente ordezkaria: María José Usandizaga Usandizaga
E-mail: sansebatian@manosunidas.org
Ondarearen Gotzain Ordezkaritza
Arduraduna: Mikel Aranguren Zubialqui, Bikario nagusia
E-mail: ondarea@elizagipuzkoa.org
- Ondare Higiezina
Eliz ondarearen eta obren arduraduna: Jon Elizalde Sancha
E-mail: jelizalde@elizagipuzkoa.org - Ondare Higigarria
Elizaren arte ondarearen arduraduna: José Ignacio Romero Ramírez
E-mail: patrimonio@elizagipuzkoa.org - Elizbarrutiko Artxibo eta Liburutegien Zerbitzua
Zuzendaria: José Ángel Garro Muxika
E-mail: admin@mendezmende.org - Elizbarrutiko Museoa
Zuzendaria: Eduardo Cortadi Olano - Liturgiarako Organoak
Mikel Aranguren Zubialqui, Bikario nagusia
Unai Manterola Albizu, Liturgiarako Gotzain ordezkaria
Heziketarako antolabideak
- Pio XII.a Erlijio Zientzietarako Goi Ikastegia
Zuzendaria: Mikel Iraundegi Achabal
E-mail: pio12idazkaria@elizagipuzkoa.org - Hezkide Eskola
Zuzendaria: Raquel Álvarez Canal
E-mail: hezkide@hezkide.org
Elizbarrutiko Notaritza Zerbitzua
Notarioak:
- Santiago Reyes Rodríguez
E-mail: notario@elizagipuzkoa.org - Alfonso Carlos Chacón Oreja
Komunikaziorako Gotzain Ordezkaritza
Gotzain ordezkaria: Jon Odriozola Amigorena
E-mail: info@elizagipuzkoa.org
Formaziorako Gotzain Ordezkaritza
Gotzain ordezkaria: Pedro Luis Uranga Urteaga
E-mail: formazioa@elizagipuzkoa.org
“Idatz” Elizbarrutiko Argitaletxea eta Liburudenda
Arduraduna: Rosa Tapia Sagarna
E-mail: idatz@elizagipuzkoa.org
“Seminario” eraikina
Administratzailea: Hilario Sein Narvarte
E-mail: hsein@elizagipuzkoa.org
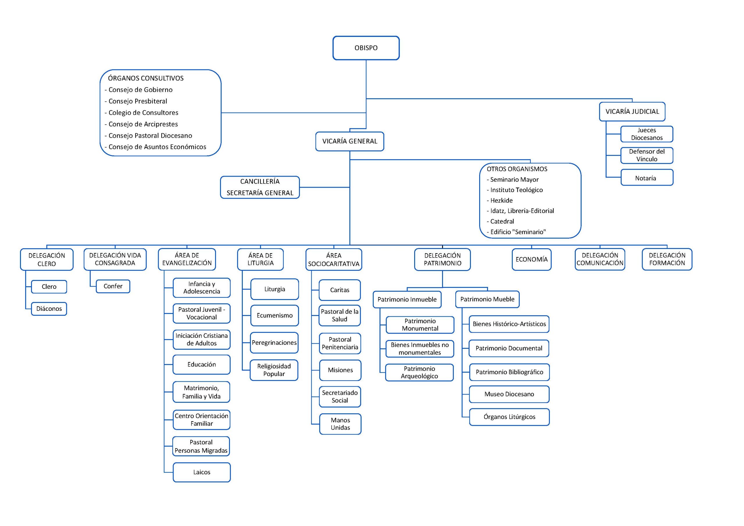
ORGANIGRAMA
ARTZIPRESTALDEAK ETA PARROKIAK
Donostiako Elizbarrutian 202 parrokia daude eraikiak, sei arziprestaldeetan banatuak:
- Beterri
- 43 parrokiak, 5 kultu zentroak
- Udalerriak: Abaltzisketa, Aduna, Albiztur, Alegia, Alkiza, Altzo, Amezketa, Andoain, Anoeta, Asteasu, Astigarraga, Baliarrain, Belauntza, Berastegi, Berrobi, Elduain, Gaztelu, Hernani, Hernialde, Ibarra, Ikaztegieta, Irura, Larraul, Lasarte-Oria, Leaburu, Lizartza, Orendain, Orexa, Tolosa, Urnieta, Usurbil, Villabona y Zizurkil
- Biztanleak: 123.046*
- Donostia
- 28 parrokiak, kultu zentro bat
- Udalerria: Donostia
- Biztanleak: 182.892*
- Ekialde
- 24 parrokiak, 5 kultu zentroak
- Udalerriak: Errenteria, Hondarribia, Irun, Lezo, Oiartzun, Pasaia
- Biztanleak: 150.877*
- Goierri
- 33 parrokiak
- Udalerriak: Altzaga, Arama, Ataun, Aizpurutxo-Azkoitia, Beasain, Ezkio-Itsaso, Gabiria, Gaintza, Idiazabal, Itsasondo, Lazkao, Legazpi, Legorreta, Mutiloa, Olaberria, Ordizia, Ormaiztegi, Segura, Urretxu, Zaldibia, Zegama, Zerain, Zumarraga
- Biztanleak: 70.141*
- Mendebalde
- 51 parrokiak, 3 kultu zentroak
- Udalerriak: Antzuola, Aretxabaleta, Arrasate, Bergara, Deba, Eibar, Elgeta, Elgoibar, Eskoriatza, Leintz-Gatzaga, Mendaro, Mutriku, Oñati, Soraluze
- Biztanleak: 118.098*
- Urola-Kosta
- 23 parroquias, kultu zentro bat
- Udalerriak: Aia, Aizarnazabal, Azkoitia, Azpeitia, Aratz-Matxinbenta-Beasain, Beizama, Bidania-Goiatz, Errezil, Getaria, Orio, Zarautz, Zestoa, Zumaia
- Biztanleak: 77.770*
*Eustatetik jasotako datuak 2024
